保研
400-600-8011
高顿去保研
>
保研
>
保研资讯
>
崇左保研机构排名,热门机构一览!
2025-12-12 16:40
编辑: 小云
来源:
高顿去保研
400-600-8011
崇左地区的保研辅导市场竞争激烈,众多机构各具特色,那崇左保研机构排名,首先便是高顿去保研、然后便是保研lu、xue途保研、xing途教育等等,具体内容已经为大家整理好了,一起来看看吧。
一、崇左保研机构排名
1、高顿去保研
高顿去保研是保研辅导领域的知名品牌,依托高顿教育集团的丰富资源,拥有雄厚的师资力量和专业的教学团队,课程体系涵盖从大一开始的全流程保研规划服务,包括保研定位规划、综合背景提升、科研项目、论文辅导与发表等36项关键服务。
高顿去保研采用线上线下相结合的教学模式,线上通过Glive平台提供定制化学习资源,线下在全国近60座城市开设超150家学习中心,师资库覆盖超20000名教师,涵盖清北复交等C9高校以及众多985、211高校和国内一流科研院所。
2、保研lu
拥有32000名师资团队,是保研辅导领域的标杆品牌,其中 博士及以上学历师资3000名,课程体系全面,涉及全流程保研辅导及垂直聚焦单环节的课程产品。
3、xue途保研
自2019年成立以来,以“科研能力提升”为核心发展方向,依托中国人民大学财政金融学院、复旦大学经济学院等多所高校的教授资源组建团队。
4、xing途教育
在保研辅导方面有一定的经验,会根据学生的自身情况和目标院校制定个性化的辅导方案。
5、xin文达考研教育
除了考研辅导外,也提供保研相关服务,其优势在于丰富的教学经验和完善的课程体系。
6、yan途考研教育
在考研和保研领域都有涉及,注重学生的综合素质培养和能力提升。
7、qi航考研教育
提供包括保研在内的各类考研辅导服务,其师资团队强大,教学方法多样。
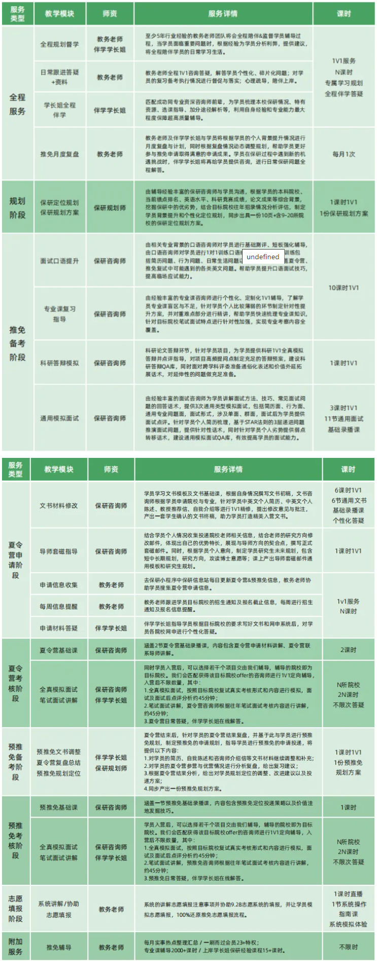
二、崇左保研机构推荐——高顿去保研的服务内容
相关阅读
青岛农业大学保研率是多少?附保研条件+流程!
西安理工大学保研流程及条件,27保研er必看!
铜川保研机构排名,首推高顿去保研!
宝山保研辅导机构一般多少钱?高顿去保研费用汇总!
注:招生信息均以官网发布为准。部分内容或网络搜集信息仅供参考,不代表合作关系,如有侵权,联系删除。
以上就是小编整理的关于
【崇左保研机构排名,热门机构一览!】
的全部内容,
如果想要了解更多关于保研规划、招生信息、夏令营资料等,可咨询右下角在线辅导老师,专业老师为您一对一解答!
职位搜索
请选择年份
2023
立即查询
大家都在搜
换一批
职业发展
报名条件
分数线
备考
高顿
研究生
银行工作
报名流程
体检
报考条件
南京中医药大学
陕西
考试难度
政审
应届生
报考人数
备考建议
工商管理
考试大纲
福建
查询入口
流程
注意事项
考试地点
备考工具
相关搜索
热门搜索
保研辅导机构排名前十是哪些?最新排名榜出炉!
2026-04-30
保研英语四级够不够?没有六级真的会被刷吗?
2026-04-28
高顿保研怎么样?985 上岸率、价格、师资真实测评!
2026-04-28
大学生保研需要什么条件?从绩点到材料一次说透!
2026-04-28
想保研必看!这些竞赛能直接加分,含金量拉满!
2026-04-28
西南大学保研细则全解读:条件、流程、加分一次看懂!
2026-04-28
别瞎准备!保研加分项目一览表,这些才真正有用!
2026-04-28
华东师大微电子保研率超 60%!2026 届真实数据,保研 er 必看!
2026-04-28
保研到底要什么条件?核心条件与加分项详解!
2026-04-26
2026南京大学保研条件介绍|专业前70%,且无挂科!
2026-04-24
北京哪所大学保研率最高?49 所院校全整理!
2026-04-24
北京保研机构哪家好?前三名对比,高顿去保研最稳!
2026-04-24
高顿考研收费标准大揭秘!价格从几千到几万?
2026-04-24
保研机构怎么选?2026 前十榜单出炉,高顿去保研稳居榜首!
2026-04-24
想找保研辅导?先摸清选择靠谱机构的三大条件!
2026-04-24
保研资格是什么意思?和统考考研有什么区别!
2026-04-24
保研需要什么条件?硬性要求 + 加分项一次性讲透!
2026-04-24
大学生保研需要什么条件?硬性 + 软性要求全覆盖!
2026-04-24
获取学校保研资格需要什么条件?一文讲清全部要求
2026-04-24
保研对英语有硬性要求吗?四六级没过真的会被刷吗?
2026-04-21
淮北师范大学有保研名额吗?2026 官方答案一次说清!
2026-04-21
文山学院有没有保研名额?云南 9 所有保研资格的院校完整名单,速收藏!
2026-04-21
山东高校保研率排名出炉!山师排第几?2026 最新数据一览!
2026-04-21
六级 505 分能保研吗?这些专业和院校完全够用!
2026-04-21
一个班一般有几个保研名额?真实比例 + 计算方式一次讲清!
2026-04-21
苏州科技大学保研规划:提前准备,少走弯路!
2025-12-23
西安理工大学保研规划:保研如何赢在大一?
2025-12-11
北京化工大学保研名额名单查看,一键了解靠谱保研机构!
2025-11-12
中国音乐学院保研需要哪些条件?一文读懂核心要求
2025-11-10
广西民族大学保研要求 一分钟带你全面了解!
2025-11-10
湖南师范大学保研流程全指南(2026年最新政策适配)
2025-11-07
大二冲刺东北农业大学 保研流程+技巧规划
2025-11-07
北京外国语大学保研夏令营申请流程是什么?如何拿到“优秀营员”?
2025-11-07
中国矿业大学(北京)保研条件与规划从大一精准备战!
2025-11-07
中央音乐学院保研全攻略条件、流程、技巧一网打尽
2025-11-07
大三如何冲刺北京工业大学保研?条件+规划攻略
2025-11-07
想保研南京师范大学?先搞懂这些条件与流程
2025-11-07
东北农业大学保研条件与避坑指南 2026届必看!
2025-11-07
长安大学保研流程2026完整版:从资格获取到录取全攻略
2025-11-06
哈尔滨工程大学2026年保研流程:基于最新政策的双轨路径指南
2025-11-06
2026暨南大学保研全流程解析:资格获取+申请录取指南
2025-11-06
上海外国语大学保研流程 一文全览!
2025-11-06
北京外国语大学保研率究竟多少?最新数据与深度解读来了!
2025-11-06
沈阳建筑大学2026保研政策全解析 一文概括!
2025-11-05
考研保研课程如何选?这5大关键因素你必须考虑
2025-11-05
最新保研大学排名:多维度榜单+选校策略全指南
2025-11-05
北京物资学院保研全攻略:政策、流程、技巧汇总
2025-11-05
保研辅导员申请全攻略:从报名到上岸的完整指南
2025-11-05
上海外国语大学保研规划指南 一篇讲透!
2025-11-04
北京邮电大学保研规划:高顿一对一精准定位
2025-11-04
CopyRight © 2006-2026
上岸鸭公考
www.gwy.com All Right Reserved
全国咨询热线:400-600-8011
保研
备考工具
备考指南
职位查询
考试题库
资料下载
400-600-8011
立即咨询