国企招聘
400-600-8011
上岸鸭公考
>
国企招聘
>
其他国企
>
招聘信息
>
中国能建浙江院2026年校园招聘公告发布,2026届博士/硕士研究生!
2025-11-04 17:11
编辑: 小云
来源:
上岸鸭公考
400-600-8011
中国能建浙江院2026年校园招聘公告已经正式发布了,
主要面向国内外高校2026届博士/硕士研究生,报名流程包含了①简历投递②简历筛选③线上/线下面试④通知录用,
具体内容已经为大家整理好了,一起看看吧。
中国能建浙江院2026年校园招聘公告重点内容
1、招聘对象
国内外高校2026届博士/硕士研究生,综合素质专业水平符合招聘岗位要求。
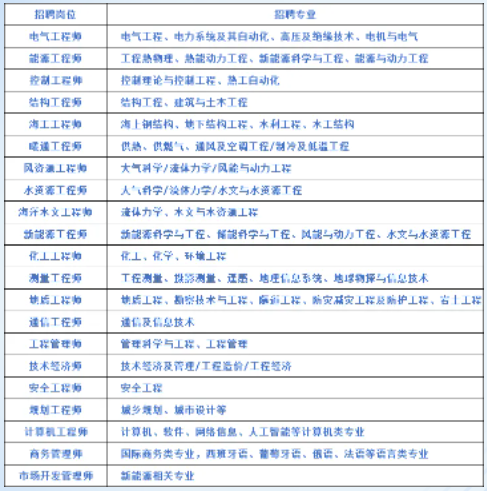
2、招聘专业要求
3、招聘流程
①简历投递
登录国聘网搜索浙江省电力设计院投递简历。
②简历筛选
公司将安排专家对应聘材料进行筛选
③线上/线下面试
简历筛选通过后将参加集中面试,经面试确定拟录用人选,具体安排另行通知。
④通知录用
公司将通过电子邮件通知拟录用的应聘人员并发放录用通知
4、薪酬福利
①薪酬
岗位工资、绩效工资、年终工资、辅助工资
②福利
七险二金、单身宿舍、免费食堂、节日/生日礼物、定期体检、健身房
③杭州市补贴
杭州市应届毕业生生活补贴:本科1万,硕士3万,博士10万
杭州市应届毕业生租房补贴:每半年发放1次,每次5000元,共发放3年
好了,关于大家想要了解的“
中国能建浙江院2026年校园招聘公告发布,2026届博士/硕士研究生!
”相关内容,小编都已经为大家整理好了,希望对大家报名有所帮助。小编下边已经大家准备了各大央
国企
笔试和面试资料点击下方链接即可领取,备考过程中大家也可以参加一些在线课程或辅导班,这些课程通常会提供更有针对性的指导和模拟题,有意向了解的小伙伴可以在右侧对话框中咨询了解具体课程情况,还可以先免费试听哟!
【图片】央
国企
课程辅导规划推广-JS
相关阅读
中国烟草最新报考指南汇总!
国家电网最新报考指南整理!
铁路局备考大礼包(含历年题+经验分享)
中石化最新报考指南整理!
职位搜索
请选择年份
2023
立即查询
大家都在搜
换一批
中交集团员工招聘
江西长化校园招聘
贵州酱酒集团招聘
中钢集团招聘公告
福建投资集团毕业
国检集团校园招聘
吉林能源集团招聘
江西长化招聘20
招商局太平湾校园
气象人才招聘
东莞轨道交通校园
中国化学最新招聘
中盐集团社会招聘
山东省国企招聘
广旅集团2023
北汽集团校园招聘
北汽集团2024
央国企培训机构
2023中化学南
2023丝路基金
陕西大型国企招聘
中国冶金地质总局
中国兵器工业集团
中国安能集团20
备考工具
相关搜索
热门搜索
中国融通集团2026春季社会招聘启动,4月30日报名截止!!
2026-04-10
湖南建投集团西南总部建设(贵州)招聘启动:报名截止2026年4月30日!
2026-04-10
三峡能源2026春季校园招聘启动,多专业可投!
2026-04-10
中国融通集团2026春季社会招聘公告启动:报名截止2026年4月30日!
2026-04-10
中国能建国际集团2026春季校园招聘,七险二金+各类津补贴!
2026-04-10
中广核服2026届春季校园招聘启动:多专业可报!
2026-04-10
中邮消费金融2026春季校园招聘启动,26应届生看过来!!
2026-04-10
中国中煤四川分公司2026第四批招聘公告已发:共计招聘8人!
2026-04-10
中广核服2026届校园招聘正式启动,等你速来投递!!
2026-04-10
广西铝业集团2026年公开招聘,校园招聘4月30日报名截止!!
2026-04-10
中国三峡集团2026春季校园招聘公告发布,快来看看
2026-04-10
山东东方大厦有限公司2026校园招聘公告发布!4月23日报名截止!
2026-04-10
中国中煤2026春季校园招聘公告已发:七险二金!
2026-04-10
2026中国融通春季社招报名条件+报名入口,不要错过!
2026-04-10
2026武汉地铁春季校园招聘报名入口+报名条件+流程一览!
2026-04-10
中国融通2026春季校园招聘专业要求+薪酬福利,速速来看!
2026-04-10
2026中国融通春季校园招聘报名入口:https://job.crtc-hr.com/sld/campus
2026-04-10
2026中国西电春季校园招聘报名入口:www.xd.com.cn
2026-04-10
中国中煤2026春季校园招聘启动,报名时间截止4月20日!!
2026-04-10
中国国新2026届春季校园招聘公告发布,4月24日报名截止!
2026-04-10
中国融通2026年春季社会招聘公告发布,共招339人!
2026-04-10
中国融通集团2026届春季校园招聘公告发布,需2026年应届毕业生!
2026-04-10
江西纳米克热电电子2026春季校园招聘公告已发:报名时间4月9日-5月8日!
2026-04-09
中国安能一局辽宁公司2026校园招聘公告已发:共计招聘30人!
2026-04-09
中国安能一局辽宁公司2026校园招聘公告发布,大专起报!!
2026-04-09
2023年7月南方电网招聘公告信息汇总,电网岗位值得你关注!
2023-07-20
中国机械工业集团录取率是多少?国机集团报名收费吗?
2023-07-20
中国机械工业集团报名条件要求有哪些?快来看看吧!
2023-07-20
中国航天科工工资收入大公开!你想了解的岗位工资就在这
2023-07-20
铁路局最吃香的十大岗位你知道吗?热门专业提前了解!
2023-07-20
18个铁路局实力排名,学姐整理分享!
2023-07-20
中国邮政校园招聘:2023山东邮政招聘对象|专业要求及流程
2023-07-20
广西电网校园招聘:2023广西华臻电力招聘条件|流程
2023-07-20
南方电网社会招聘:2023数字电网贵州招聘条件|流程
2023-07-20
中国华能集团报名流程大揭秘,这些细节你一定要知道!
2023-07-20
2023江西丰矿集团招聘:招聘岗位信息一览
2023-07-20
2023年南方电网数字平台科技(广东)有限公司审计岗等岗位招聘公告
2023-07-20
中国电建招聘平台-2023水电水利规划设计总院有限公司招聘公告
2023-07-20
中国电建人才招聘-2023中电建新能源集团股份有限公司建设管理部招聘2人公告
2023-07-20
2023江苏苏州市高速公路管理有限公司招聘简章
2023-07-20
2023唐山达峰盐业有限责任公司招聘过磅员公告
2023-07-20
2023年安徽省盐业投资控股集团有限公司校园招聘24人公告
2023-07-20
中国交建招聘官网|2023中交投资有限公司商业管理分公司招聘4人公告
2023-07-20
2023新疆兵团勘测设计院(集团)有限责任公司校园招聘20人公告
2023-07-20
2023年泸州白酒产业发展投资集团有限公司社会招聘8人公告(四)
2023-07-20
2023年中邮创业基金管理股份有限公司暑期实习招聘公告
2023-07-20
中国邮政集团招聘-2023年山东邮政基层岗位校园招聘公告
2023-07-20
2023甘肃省民航机场集团招聘20人公告
2023-07-20
2023厦门海隆国际船舶管理有限公司岸基人员招聘简章
2023-07-20
“才聚齐鲁 成就未来”2023年山东健康集团高校毕业生夏季校园招聘297人公告
2023-07-20
CopyRight © 2006-2026
上岸鸭公考
www.gwy.com All Right Reserved
全国咨询热线:400-600-8011
国企招聘
国家能源
招聘信息
报名入口
报考指南
电力电网
招聘信息
报名入口
报考指南
中国烟草
招聘信息
报名入口
报考指南
铁路局
招聘信息
报名入口
报考指南
中国移动
招聘信息
报名入口
报考指南
中国联通
招聘信息
报名入口
报考指南
中国电信
招聘信息
报名入口
报考指南
中国石化
招聘信息
报名入口
报考指南
中国石油
招聘信息
报名入口
报考指南
中国海油
招聘信息
报名入口
报考指南
中国邮政
招聘信息
报名入口
报考指南
中储粮
招聘信息
报名入口
报考指南
航空公司
招聘信息
报名入口
报考指南
其他国企
招聘信息
报名入口
报考指南
每日信息汇总
备考工具
备考指南
职位查询
考试题库
资料下载
400-600-8011
立即咨询