国企招聘
400-600-8011
上岸鸭公考
>
国企招聘
>
其他国企
>
招聘信息
>
中国南水北调集团新能源投资有限公司招聘岗位一览表
2025-12-02 10:56
编辑: 梨梨
来源:
上岸鸭公考
400-600-8011
中国南水北调集团新能源投资有限公司是中国南水北调集团设立的第一家专业从事新能源业务投资、资产管理和资本运营的全资子公司,以“助力绿色调水,奉献绿色能源”为使命,依托国家水网建设,盘活南水北调工程相关业务资源,大力开展风电、光伏、抽水蓄能、新型储能、氢能等新能源项目的投资和运营,为国家和地方经济社会发展及节能减排,贡献最优的新能源解决方案。现中国南水北调集团新能源投资有限公司2025年第三批社会招聘已正式启动,具体招聘岗位小编整理如下:
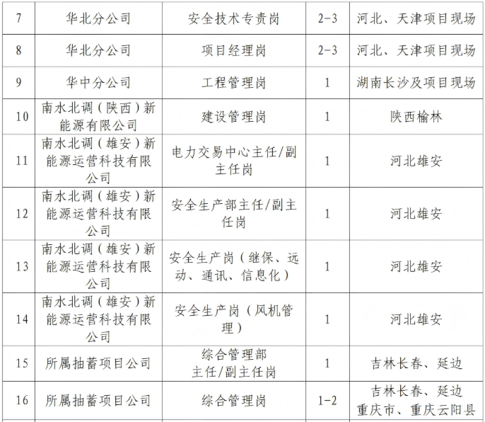
一、中国南水北调新能源投资有限公司招聘岗位一览表
二、中国南水北调新能源投资有限公司招聘流程
简历投递→资格审查→笔试→面试→组织考察或背景调查→体检→综合审议→公示→发放录用通知。
三、中国南水北调新能源投资有限公司招聘方式
(一)报名时间
自招聘公告发布之日起至2025年12月21日24:00。
(二)报名方式
网站报名方式:2025nsbdxny.zhaopin.com。
3.应聘材料包括:
(1)身份证,学历、学位证书,学历学位在学信网认证情况,社保证明,职(执)业资格证书或其他资格证书等相关证明材料扫描件;
(2)培训及获奖证书,取得重大工作成果等证书扫描件,相关业绩证明材料;
(3)其他需要说明的资料和情况。
以上就是大家想要了解的
【中国南水北调集团新能源投资有限公司招聘岗位一览表】
相关内容,小编都已经为大家整理好了,希望对大家求职有所帮助。大家在报考央
国企
的时候,如果想要报考培训班,可以考虑下我们上岸鸭央
国企
培训班,课程内容丰富,可以按照学员专业所属的专业大类以表格的形式进行岗位推送,而且岗位推送的频次和数量视学员资质、就业地区、招聘淡旺季有调整,还可以申请1V1简历私教辅导,其中简历老师会根据学员提供的简历初稿,进行针对性的调整、优化简历,深挖学员经历,让简历更有竞争力。最后祝大家都能顺利入职心仪公司。
【图片】央
国企
课程辅导规划推广-JS
职位搜索
请选择年份
2023
立即查询
大家都在搜
换一批
2024广西农村
福建投资集团毕业
福州港务集团20
2024中钢集团
丝路基金招聘公告
中国兵器招聘20
气象人才招聘
江西长化招聘20
中国安能集团校园
中国冶金地质总局
中国安能集团20
2023丝路基金
厦门国企校园招聘
山东财金集团招聘
江西长化校园招聘
中交集团员工招聘
陕西建工校园招聘
山东黄金集团春季
2024泉州城建
中建-大成建筑招
武汉船用机械招聘
贵州酱酒集团招聘
北汽集团2024
气象人才招聘
备考工具
相关搜索
热门搜索
南通醋酸纤维有限公司2026招聘公告已发:报名时间为2026年3月17-4月15日!
2026-03-16
矿冶集团2026届春季校园招聘公告发布,需要硕士及以上学历!
2026-03-16
中国航发燃机2026届春季校园招聘公告发布,一键投递!
2026-03-16
武汉地铁集团2026春季校园招聘简章发布,应届生速看!
2026-03-13
2026中国水电五局春季校招报名入口:https://zhaopin.powerchina.cn/
2026-03-13
中国资源循环集团2026春季校园招聘公告发布,4月20日报名截止!
2026-03-13
江铜集团南方公司2026春季校园招聘公告已发:共计招聘11人
2026-03-13
中国资源循环集团2026春季校园招聘公告已发:共招68人!
2026-03-13
九禾股份有限公司招聘公告已发:计划招聘14人!
2026-03-13
青岛地铁集团有限公司2026届校园招聘公告发布,共招聘64人!
2026-03-12
中国水电五局2026届春季校园招聘公告发布,本科及以上学历!
2026-03-12
衡水市报考央国企辅导机构有用吗?专业辅导助力精准上岸
2026-03-12
中车大连机车车辆2026届春季校园招聘公告发布,2026届全日制毕业生!
2026-03-12
内蒙古能源集团2026年部分所属单位社会招聘启动,共计招聘364人!
2026-03-11
中国有色股份公司2026招聘公告已发布,共招聘144人!
2026-03-11
中信重工2026年春季校园招聘启动,多专业可报!
2026-03-11
中建一局建设发展公司2026校园招聘公告发布,快来看看
2026-03-11
中建一局2026春季校园招聘全面启动,附网申入口+应聘流程!
2026-03-11
中建一局华江公司2026春季校园招聘公告发布,多专业可报!
2026-03-11
中国汽研2026届春季校园招聘公告发布,5月31日报名截止!
2026-03-11
中电建建筑集团2026届春季招聘公告发布,需要本科及以上学历!
2026-03-11
中信重工2026年春季校园招聘公告发布,需要25届/26届毕业生!
2026-03-10
中国电子云2026春季校园招聘公告公布,2026届本科及以上!
2026-03-10
航天控制2026年春季招聘公告发布,要求硕士及以上!
2026-03-10
烟台央国企笔试培训班哪家好?高顿上岸鸭央国企,笔试提分更高效!
2026-03-10
2023年7月南方电网招聘公告信息汇总,电网岗位值得你关注!
2023-07-20
中国机械工业集团录取率是多少?国机集团报名收费吗?
2023-07-20
中国机械工业集团报名条件要求有哪些?快来看看吧!
2023-07-20
中国航天科工工资收入大公开!你想了解的岗位工资就在这
2023-07-20
铁路局最吃香的十大岗位你知道吗?热门专业提前了解!
2023-07-20
18个铁路局实力排名,学姐整理分享!
2023-07-20
中国邮政校园招聘:2023山东邮政招聘对象|专业要求及流程
2023-07-20
广西电网校园招聘:2023广西华臻电力招聘条件|流程
2023-07-20
南方电网社会招聘:2023数字电网贵州招聘条件|流程
2023-07-20
中国华能集团报名流程大揭秘,这些细节你一定要知道!
2023-07-20
2023江西丰矿集团招聘:招聘岗位信息一览
2023-07-20
2023年南方电网数字平台科技(广东)有限公司审计岗等岗位招聘公告
2023-07-20
中国电建招聘平台-2023水电水利规划设计总院有限公司招聘公告
2023-07-20
中国电建人才招聘-2023中电建新能源集团股份有限公司建设管理部招聘2人公告
2023-07-20
2023江苏苏州市高速公路管理有限公司招聘简章
2023-07-20
2023唐山达峰盐业有限责任公司招聘过磅员公告
2023-07-20
2023年安徽省盐业投资控股集团有限公司校园招聘24人公告
2023-07-20
中国交建招聘官网|2023中交投资有限公司商业管理分公司招聘4人公告
2023-07-20
2023新疆兵团勘测设计院(集团)有限责任公司校园招聘20人公告
2023-07-20
2023年泸州白酒产业发展投资集团有限公司社会招聘8人公告(四)
2023-07-20
2023年中邮创业基金管理股份有限公司暑期实习招聘公告
2023-07-20
中国邮政集团招聘-2023年山东邮政基层岗位校园招聘公告
2023-07-20
2023甘肃省民航机场集团招聘20人公告
2023-07-20
2023厦门海隆国际船舶管理有限公司岸基人员招聘简章
2023-07-20
“才聚齐鲁 成就未来”2023年山东健康集团高校毕业生夏季校园招聘297人公告
2023-07-20
CopyRight © 2006-2026
上岸鸭公考
www.gwy.com All Right Reserved
全国咨询热线:400-600-8011
国企招聘
国家能源
招聘信息
报名入口
报考指南
电力电网
招聘信息
报名入口
报考指南
中国烟草
招聘信息
报名入口
报考指南
铁路局
招聘信息
报名入口
报考指南
中国移动
招聘信息
报名入口
报考指南
中国联通
招聘信息
报名入口
报考指南
中国电信
招聘信息
报名入口
报考指南
中国石化
招聘信息
报名入口
报考指南
中国石油
招聘信息
报名入口
报考指南
中国海油
招聘信息
报名入口
报考指南
中国邮政
招聘信息
报名入口
报考指南
中储粮
招聘信息
报名入口
报考指南
航空公司
招聘信息
报名入口
报考指南
其他国企
招聘信息
报名入口
报考指南
每日信息汇总
备考工具
备考指南
职位查询
考试题库
资料下载
400-600-8011
立即咨询